Skip to content

Application architecture

Foreword

This document is the technical architecture file for the Extract project. It contains the structural elements of the project, such as the general architecture, data flows, interfaces, and data model. It is primarily intended for:

  • The IT project manager
  • The project architects
  • The production team
  • The maintenance team*

General architecture

Basic logic diagram

The following logical diagram illustrates the principle of a configurable process.

basic-logic-diagram

  1. The import is performed by the application for each declared and active connector.
  2. For each request element, the application applies the dispatch rules that define which process should be launched.
  3. Within each process, the pre-configured tasks are executed. Each process runs independently. The tasks in a process may include the following: adding a comment, validation, extraction, archiving.
  4. The export is performed for each request element by the connector that imported it.

Software architecture diagram

The proposed solution is based on a modular and scalable architecture. The various functional components are illustrated in the diagram below.

software-architecture-diagram

Flows description

The solution consists of a single server, so no specific flow needs to be set up other than HTTP(S) access to this server (port 80 or 443).

Data description

Database schema

A single database and a single schema are created, and the user who owns the schema is used for all connections from the implemented solution (read/write).

Conceptual data model

data-model

Data tables description

CONNECTORS

Table listing the connectors configured in the system. It is not possible to modify/delete a connector if a related request is incomplete. Deleting a connector involves deleting the associated rules and setting the id_connector of the related requests in the REQUESTS table to null.

Attribute Type Description Example
id_connector int Primary key 1
connector_code varchar 50 Code identifying the connector type. Retrieved from the connector itself via a specific function. The code must be unique in the connector catalog. easysdiv4
connector_label varchar 255 Connector label. Retrieved from the connector itself via a specific function. EasySdi V4
connector_params varchar 4000 Connector-specific parameters in JSON format. The list of parameters and their types are retrieved from the connector itself via a specific function. cf 4.1
name varchar 50 Name given to the connector instance asitvd_dev
import_freq int Frequency of connector queries when active 60
active boolean Defines whether the connector is active or not true
last_import_msg varchar 4000 Last message returned by the connector import Success
last_import_date datetime Date and time of the last import 16/11/2016 21:15

RULES

Table listing the rules applied to a given connector and associating a process with each of them.

Attribute Type Description Example
id_rule int Primary key 1
id_process int Foreign key linking to the PROCESSES table 1
id_connector int Foreign key linking to the CONNECTORS table 1
rule varchar 4000 Definition of the rule according to the system's specific syntax prod_code == ‘11’
active boolean Defines whether the rule is active or not true
position int Scheduling of rules for the same connector 5

PROCESSES

Table listing the processes configured in the system. It is not possible to modify (i.e., the tasks that comprise it) a process if a related request is ONGOING. It is not possible to delete a process if a related request is incomplete or if it is associated with a connector rule.

Attribute Type Description Example
id_process int Primary key 1
name varchar 255 Process title Réseau de Gaz

TASKS

Table listing the tasks (plugins) configured for a given process.

Attribute Type Description Example
id_task int Primary key 1
id_process int Foreign key linking to the PROCESSES table 1
task_code varchar 50 Code identifying the task plugin type. Retrieved from the plugin itself via a specific function. The code must be unique in the connector catalog FME2016
task_label varchar 255 Task plugin label. Retrieved from the plugin itself via a specific function Extraction FME 2016
task_params varchar 4000 Parameters specific to the task plugin in json format. The list of parameters and their type are retrieved from the plugin itself via a specific function cf 0
position int Scheduling of tasks between each other for the same process 3
version bigint Request's version to avoid concurrent modification 0

PROCESSES_USERS

Table ensuring the assignment of one or more users to a given process.

Attribute Type Description Example
id_process int Foreign key linking to the PROCESSES table 1
id_user int Foreign key linking to the USERS table 1

PROCESSES_USERGROUPS

Table ensuring the assignment of one or more groups to a given process.

Attribute Type Description Example
id_process int Foreign key linking to the PROCESSES table 1
id_usergroup int Foreign key linking to the USERGROUPS table 1

USERS

User table. It is not possible to delete a user if they are associated with a process. When a user is deleted, the items linked to them in the REQUEST_HISTORY table are assigned an id_user value of null, indicating that the user is now unknown.

Attribute Type Description Example
id_user int Primary key 1
user_type string User type: LOCAL: user whose Extract database is the authentication source. LDAP: user whose LDAP server is the authentication source LOCAL
two_factor_status string 2FA status: ACTIVE / INACTIVE / STANDBY ACTIVE
two_factor_forced varchar 100 2FA imposed by the administrator ? true
two_factor_token varchar 100 String used to generate two-factor authentication codes (encrypted) Xxxxx
two_factor_standby_token string String used to generate two-factor authentication codes (encrypted) awaiting validation by the user Xxxxx
profile string Attribute that can take two values. ADMIN: Administrator. OPERATOR: Operator. Note: the texts corresponding to the values are managed in the application itself to ensure multilingual support. ADMIN
name varchar 50 Full name of the user Xxxx
login varchar 50 User login Xxxx
pass varchar 60 User password *
email varchar 50 User email example@myentreprise.ch
active boolean Defines whether the user is active or not true
mailactive boolean Defines whether notifications are active for the user true
tokenpass varchar 50 Token used for password recovery (single use). Attribute reset to null when the user next logs in (regardless of the password used) so37dd9sxwxdx3449ckl
tokenexpire datetime Foreign key linking to the USERGROUPS table. Token expiration date/time 2016.01.01 12 :00

RECOVERY_CODES

Table of recovery codes per user in case of loss of access to the device enabling two-factor authentication. When a code is successfully used, it is removed from this table.

Attribute Type Description Example
id_code int Primary key 1
Id_user int Foreign key linking to the USERS table 1
token varchar 100 Recovery code (hashed) Xxxxx

REMEMBER_ME_TOKENS

Table tracking tokens issued so that two-factor authentication is not required for a user on a machine for a certain period of time.

Attribute Type Description Example
id_code int Primary key 1
Id_user int Foreign key linking to the USERS table 1
token varchar 100 Random string contained in the authorization cookie Xxxxxx
tokenexpire timestamp Date and time of authorization expiration 154564566

REQUESTS

Table listing current and completed requests.

In order to manage connectors with multiple interfaces, the connector itself must provide the request elements in a standardized format for database entry. This format consists of p_xxx attributes.

Attribute Type Description Example
id_request int Primary key 1
id_process int Foreign key linking to the PROCESSES table.
This parameter remains null if no rule matches the query element.
1
id_connector int Foreign key linking to the CONNECTORS table.
This parameter is null if the associated connector has been deleted
1
p_orderlabel varchar 255 Standardized query parameter
Order name
123456 / 6
p_orderguid varchar 255 Standardized query parameter
Order ID, also to be provided when sending the result
677587e2-057f-0144-ddc1-9feca766448f
p_productguid varchar 255 Standardized query parameter
ID of the product ordered, also to be provided when sending the result
708e932b-81c3-2ce4-b907-ed07e61ac5f9
p_productlabel varchar 255 Standardized query parameter
Name of the product ordered
Plan du réseau d’eau commune de Bex
p_organism varchar 255 Standardized query parameter
Organization receiving the order
Terrassements SA
p_client varchar 255 Standardized query parameter
Customer receiving the order
Terrassements SA
p_clientguid varchar 255 Standardized query parameter
Customer ID
708e932b-81c3-2ce4-b907-ed07e61ac5f9
p_organismguid varchar 255 Standardized query parameter
Organization ID
708e932b-81c3-2ce4-b907-ed07e61ac5f9
p_tiers varchar 255 Standardized query parameter
Third party linked to the order
Commune de Bex
p_tiersguid varchar 255 Standardized query parameter
GUID of the third party linked to the order
708e932b-81c3-2ce4-b907-ed07e61ac5f9
p_clientdetails varchar 4000 Standardized query parameter
Details of the customer receiving the order
Nom de rue 37
1880 Bex
Tel :00.00.00.00.00
Mail : xxx@yyy.com
p_tiersdetails varchar 4000 Standardized query parameter
Details of the third party linked to the order
Nom de rue 37
1880 Bex
Tel :00.00.00.00.00
Mail : xxx@yyy.com
p_perimeter varchar 4000 Standardized query parameter
Coordinates of the extraction polygon
POLYGON((6.9378 46.1056,6.1245 …
p_surface float Standardized query parameter
Extraction polygon area
123.4 (m2)
p_parameters varchar 4000 Standardized query parameter
List of non-standardized parameters passed as is to task plugins
{‘format’ :’pdf’, … }
p_external_url varchar 255 URL for accessing order details on the origin server https://viageo.ch/commandes/123456
remark varchar 4000 Any comments related to the query element. Modifiable by task plugins Donnée fournie à titre confidentielle
folder_in varchar 255 Request element input directory. Defined by the application based on a base path (configurable by the administrator). It is sent to task plugins along with the other parameters of the request element /677587e2-057f-0144-ddc1-9feca766448f/20161212180000/in
folder_out varchar 255 Output directory of the request element. Defined by the application based on a base path (configurable by the administrator). It is sent to the task plugins along with the other request element parameters. /677587e2-057f-0144-ddc1-9feca766448f/20161212180000/out
start_date datetime Date and time the query was created in the system. 22.11.2016 09:00
end_date datetime Date and time the query processing ended. 22.11.2016 09:15
tasknum int Number of the task currently in progress in the process.
rejected boolean False by default.
Flag indicating that the operator or administrator wanted to stop the associated processing and thus reject the request.
False
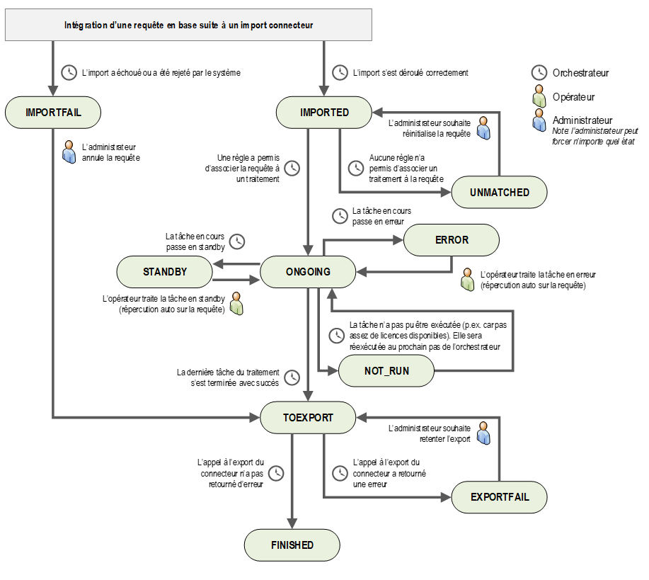
status string Status of the request in its lifecycle.

IMPORTED: Imported – The request is initialized in the system following a connector import (or when the status is forced by the administrator)
IMPORTFAIL: Import failure – The request cannot be processed because its import via the connector failed
ONGOING: In progress – A rule has allowed the request to be associated with a process. The orchestrator can move it forward.
STANDBY: On hold – Manual action is required on the current task (e.g., validation plugin).
ERROR: Error – The current task has encountered an error (e.g., FME script not found).
UNMATCHED: Unmatched – No rule has allowed a process to be associated with the request
TOEXPORT: To be exported – The last task in a process has been completed successfully. The request is ready for export
EXPORTFAIL: Export failure – The request has been processed but its export via its original connector has failed
FINISHED: Finished – The request has been processed and the export was successful

Note: the texts corresponding to the values are managed in the application itself in order to ensure multilingual support.
IMPORTED
last_reminder datetime Date and time of the last reminder in the case of a request awaiting validation 22.11.2016 09:00
version bigint Request's version to avoid concurrent modification 0

REQUEST_HISTORY

Table listing the processing history for each of the requests initiated. For a given request, there may be more items in this table than tasks, since the user can go back in the processing. This table must remain completely independent of the process (and therefore the tasks) attached to the request. This is to avoid corrupting the history if the process is modified retrospectively. All history items must therefore be duplicated in this table (e.g., task_label).

Attribute Type Description Example
Id_record int Primary key 1
id_request int Foreign key linking to the PROCESSES table 1
id_user int Foreign key linking to the USERS table.

0 = system
null = unknown (user deleted)

Note: the texts corresponding to the values are managed in the application itself in order to ensure multilingual support.
1
task_label varchar 255 Label of the corresponding task plugin or Export for the export step or Import for the import step Extraction FME 2016
status string Task status

ONGOING: In progress - The task is being processed
STANDBY: Waiting - Manual action is required (e.g. validation plugin)
ERROR: Error - The task has encountered an error (e.g. FME script not found) or the import/export has failed
FINISHED: Finished - The task/import/export has been successfully completed

Note: the texts corresponding to the values are managed in the application itself in order to ensure multilingual support.
FINISHED
last_msg varchar 4000 Last message returned by the plugin (error message or success message) or by the connector (import/export step). Incremented by 1 with each new entry in this table (for the same id_request)
step int Standardized query parameter
Name of the product ordered
3
start_date datetime Date and time when task processing began 22.11.2016 09:00
end_date datetime Date and time when task processing ended
Null if the task plugin is currently running.
22.11.2016 09:02
process_step int Task number in the process 1
version bigint Request's version to avoid concurrent modification 0

SYSTEM

Table listing the system parameters required for the solution to function properly.

Attribute Type Description Example
key varchar 50 Primary key smtp_port
value varchar 65000 System attribute value 25

Below is a list of the keys contained in this table. These keys cannot be modified.

Key Value (example or domains)
freq_scheduler_sec 1
dashboard_interval 10
smtp_server mail.laboite.ch
smtp_port 25
smtp_from_name EX3K
smtp_from_mail ex3k.noreply@laboite.ch
smtp_pass **
smtp_user admin
smtp_ssl 0
base_path D:\extract\orders
display_temp_folder false
mails_enable true
op_mode ON / RANGES / OFF
op_timeranges [
 {dayfrom :1, dayto :4, timefrom :7, timeto :18},
 {dayfrom :5, dayto :5, timefrom :7, timeto :16},
 {…}
]
ldap_on true
ldap_servers ldap.example.com, ldap2.example.com
ldap_encryption_type LDAPS / STARTTLS
ldap_base_dn *cn=admin,dc=example,dc=com *
ldap_admins_group CN=YourGroup, OU=Users,DC=YourDomain,DC=COM
ldap_operators_group CN=YourGroup, OU=Users,DC=YourDomain,DC=COM
ldap_synchro_on true
ldap_user Service_account_extract
ldap_password xxxxx
ldap_synchro_freq 24
ldap_last_synchro 22.11.2016 09:00
standby_reminder_days 3
validation_focus_properties REMARK, PROJECTION, FORMAT

REMARKS

Table listing predefined messages to be used as comments during the validation stage of a process.

Attribute Type Description Example
Id_remark int Primary key 1
content varchar 65000 Comment text Madame, Monsieur, Votre commande...
title varchar 255 Comment title (for display in the list) Périmètre non valide

USERGROUPS

Table listing user groups that can be assigned to a process

Attribute Type Description Example
Id_usergroup int Primary key 1
name varchar 50 User group name Responsables cadastre

USERS_USERGROUPS

Table ensuring that users belong to user groups

Attribute Type Description Example
Id_usergroup int Foreign key linking to the USERGROUPS table 1
Id_user int Foreign key linking to the USERS table 1

REQUEST_USERS

Table granting permission to users at the request level

Attribute Type Description Example
Id_request int Foreign key linking to the REQUESTS table 1
Id_user int Foreign key linking to the USERS table 1

REQUEST_USERGROUPS

Table granting permission to users groups at the request level

Attribute Type Description Example
Id_request int Foreign key linking to the REQUESTS table 1
Id_usergroup int Foreign key linking to the USERGROUPS table 1

Deletion of database elements

The table below shows the constraints and triggers established directly in the database for managing cascading deletions.

Note: these actions/deletions do not need to be managed in the web interface.

Source element Target element Deletion/cascading action
CONNECTORS RULES Deleting items in the RULES linked table
Note: however, this scenario is only possible for connectors without unfinished linked requests. The interface must not allow a connector to be deleted if it has an ongoing or pending request associated with it.
CONNECTORS REQUESTS Setting the id_connector in the REQUESTS table to null
Note: however, this scenario is only possible for connectors without unfinished linked requests. The interface must not allow a connector to be deleted if it has a request in progress or pending.
REQUESTS REQUEST_HISTORY Deleting items in the linked REQUEST_HISTORY table.
PROCESSES REQUESTS Setting the id_process in the REQUESTS table to null
Note: however, this scenario is only possible for completed requests. The interface must not allow a process to be deleted if it has a pending or ongoing request associated with it.
PROCESSES RULES Delete items in the linked RULES table
Note: however, this scenario should never occur, as the interface must not allow a process to be deleted if it has a rule associated with it
PROCESSES TASKS Deleting items in the TASKS related table
PROCESSES PROCESSES_USERS Deleting items in the PROCESSES_USERS related table
PROCESSES PROCESSES_USERGROUPS Deleting items in the PROCESSES_USERGROUPS related table
USERS REQUEST_HISTORY Setting the id_user in the REQUEST_HISTORY table to null
USERS PROCESSES_USERS Deleting items in the PROCESSES_USERS related table
USERS USER_USERGROUPS Deleting items in the USER_USERGROUPS related table
USERS RECOVERY_CODES Delete items in the RECOVERY_CODES related table
USERS REMEMBER_ME_TOKENS Delete items in the REMEMBER_ME_TOKENS related table
USERGROUPS PROCESSES_USERGROUPS Delete items in the PROCESSES_USERGROUPS related table
USERGROUPS USER_USERGROUPS Delete items in the USER_USERGROUPS related table

Request lifecycle

Requests follow the lifecycle illustrated in the diagram below. Transitions show the system or user event that triggered them.

request-lifecycle

Description of interfaces and third-party systems

Connector catalog

Introduction

The connector catalog contains all connectors available for the system. They must all implement the following interface functions:

  • String getCode: returns the connector code, which must be unique in the catalog
  • String getLabel: returns the connector name
  • String getDescription: returns formatted text describing the connector
  • String getHelp: returns formatted text to guide the user in entering parameters
  • String getParams: returns the parameters specific to the connector, in json format. Each parameter is defined by a unique code, a label, a type, whether it is mandatory or not, and any other tags specific to the type. The types available for connectors are as follows:
    • text : character string to be entered via a text box. The maximum length of the string is specified in an additional attribute.
    • pass: character string to be entered via a hidden text field. The maximum length of the string is specified in an additional attribute.
  • Object new(params): creates an instance of the connector by passing the user-defined parameters. Returns the created object.
  • Object importCommands(): launches the command import. Returns an object consisting of an error code, the list of request elements in standardized format, and, if applicable, an associated message.
  • Object exportResults(request): launches the export of a command result. The request element (containing in particular the output directory, the remark attribute, the status, etc.) is passed as a parameter (complete object from the REQUESTS table). Returns an error code and, if applicable, an associated message.

The following chapters list the return values of these functions for each of the connectors available in the first version of the solution. Note that plugins must implement multilingual support in the return values of functions. The descriptions below correspond to the English version.

Easy SDI v4 connector

Function Return
getCode easysdiv4
getLabel EasySdi V4
getDescription Connecteur pour la solution EasySdi V4
getHelp Se référer directement au connecteur
getParams [
 {‘code’ : ‘url’, ‘label’ : ‘URL du service’, ‘type’ : ‘text’, ‘req’ : ‘true’, ‘maxlength’ : 255},
 {‘code’ : ‘login’, ‘label’ : ‘Login distant’, ‘type’ : ‘text’, ‘req’ : ‘true’, ‘maxlength’ : 50},
 {‘code’ : ‘pass’, ‘label’ : ‘Mot de passe’, ‘type’ : ‘pass’, ‘req’ : ‘true’, ‘maxlength’ : 50}
]

Below is an example of the corresponding settings (connector_params attribute in the CONNECTOR table):

{
  ‘url’ : ‘http://www.asitvd.ch/extractpoint/rest’,
  ‘login’ : ‘fournisseur12445’,
  ‘pass’ : ‘motdepasse’
}

Task Plugin Catalog

Introduction

The task catalog contains all of the task plugins available for the system. They must all implement the following interface functions:

  • String getCode: returns the plugin code, which must be unique in the catalog.
  • String getLabel: returns the task plugin name.
  • String getDescription: returns formatted text describing the plugin
  • String getHelp: returns formatted text to guide the user in entering parameters
  • String getPictoClass: returns the class to be used for the plugin pictogram
  • String getParams: returns the parameters specific to the task plugin, in json format. Each parameter is defined by a unique code, a label, a type, whether it is mandatory or not, and any other tags specific to the type. The types available for task plugins are as follows:
    • text: character string to be entered via a text box. The maximum length of the string is specified in an additional attribute.
    • multitext: character string to be entered via a multi-line text box. The maximum length of the string is specified in an additional attribute. Parameters of this type support dynamic strings using the same keywords as the text type.
    • pass: character string to be entered via an obfuscated text field. The maximum length of the string is specified in an additional attribute.
    • list: list of choices to be entered via a drop-down list. The available options are specified in an additional attribute (values separated by |)
    • boolean: boolean to be entered via a checkbox
    • email: email address or list of email addresses separated by a semicolon and/or a comma.
    • list_msgs (for new validation plugin): multiple choice list filled in by the Extract core with the validation messages defined at the Extract instance level.
    • numeric (for FME Desktop plugin): Numeric value. Min, max, and step are specified in three additional attributes.
  • Object new(params): creates an instance of the plugin by passing the user-defined parameters. Returns the created object.
  • Object execute(request): executes the task plugin according to the request element passed as parameters. Returns an object of the type:
    • State: status among success, error, standby
    • Code: if applicable, return code
    • Message: message associated with the state (stored in last_msg for info). This can be a raw message from a tool underlying the plugin (e.g. FME), an informative message explaining why the plugin is on standby, etc.
    • Request: request element passed as input and possibly modified by the plugin

The following chapters list the return values of these functions for each of the plugins available in the first version of the solution. Note that plugins must implement multilingual support in the return values of functions (except, of course, for error/success messages from underlying tools). The descriptions below correspond to the English version.

File Archiving Plugin

Function Return
getCode ARCHIVE
getLabel Archivage fichiers
getDescription Copie des fichiers dans un répertoire local ou réseau
getHelp Se référer directement au connecteur
getPictoClass Se référer directement au connecteur
getParams [
 {‘code’ : ‘path’, ‘label’ : ‘Chemin d’archivage’, ‘type’ : ‘text’, ‘req’ : ‘true’, ‘maxlength’ : 255},
 {‘code’ : ‘login’, ‘label’ : ‘Login’, ‘type’ : ‘text’, ‘req’ : ‘false’, ‘maxlength’ : 255},
 {‘code’ : ‘pass’, ‘label’ : ‘Mot de passe’, ‘type’ : ‘pass’, ‘req’ : ‘false’, ‘maxlength’ : 255},
]

Below is an example of the corresponding settings (task_params attribute in the TASK table):

{
  ‘path’ : ‘/var/extraction/{no_commande}-{date}/{code-produit}/’
}

Note: This plugin supports dynamic strings in its settings according to the following keywords:

  • {orderLabel}
  • {orderGuid}
  • {productGuid}
  • {productLabel}
  • {startDate}
  • {organism}
  • {client}

FME 2016 Extraction Plugin

Function Return
getCode FME2016
getLabel Extraction FME 2016
getDescription Workbench ou script FME Desktop 2016
getHelp Se référer directement au connecteur
getPictoClass Se référer directement au connecteur
getParams [
 {‘code’ : ‘path’, ‘label’ : ‘Chemin du fichier workbench’, ‘type’ : ‘text’, ‘req’ : ‘true’, ‘maxlength’ : 255},
 {‘code’ : ‘pathFME’, ‘label’ : ‘Chemin du programme FME’, ‘type’ : ‘text’, ‘req’ : ‘true’, ‘maxlength’ : 255},
 {‘code’ : ‘instances’, ‘label’ : ‘Nombre de fme.exe lancés par ce workspace’, ‘type’ : ‘numeric’, ‘req’ : ‘true’, ‘min’ : 1, ‘step’ : 1, ‘max : 8}
]

Below is an example of the corresponding settings (task_params attribute in the TASK table):

{
 ‘path’ : ‘/var/FME/exports_scripts/gaz_prod.fmw’,
 ‘pathFME’: ‘/usr/share/fme-destop-2016/fme’,
 ‘instances’: 3
}

Please note that for the FME 2016 plugin to work properly, the scripts used must expose the following parameters:

  • opt_responseformat: FME parameter, managed internally by the plugin because it expects a return in json (html by default)
  • Perimeter: perimeter in WKT format, in WGS84, provided by the import connector. For example: POLYGON((6.295363612819898 46.32659377501397,6.288481575413728 46.65130021757865,7.055293317619941 46. 656470518789625,7.057591178865101 46.33173342736276,6.295363612819898 46.32659377501397))

  • Parameters: dynamic parameters provided in JSON format by the import connector. For example:

  • Product: GUID of the product to be exported, provided by the import connector. For example: a049fecb-30d9-9124-ed41-068b566a0855

FME Server Extraction Plugin

Function Return
getCode FMESERVER
getLabel Extraction FME Server
getDescription Job FME Server API 1.2
getHelp Se référer directement au connecteur
getPictoClass Se référer directement au connecteur
getParams [
 {‘code’ : ‘url’, ‘label’ : ‘Url du service’, ‘type’ : ‘text’, ‘req’ : ‘true’, ‘maxlength’ : 255},
 {‘code’ : ‘login’, ‘label’ : ‘Login distant’, ‘type’ : ‘text’, ‘req’ : ‘false’, ‘maxlength’ : 50},
 {‘code’ : ‘pass’, ‘label’ : ‘Mot de passe’, ‘type’ : ‘pass’, ‘req’ : ‘false’, ‘maxlength’ : 50}
]

Below is an example of the corresponding settings (task_params attribute in the TASK table):

{
 ‘url’ : ‘http://localhost/FME/exports_scripts/gaz_prod’,
 ‘login’ : ‘admin’,
 ‘pass’ : ‘password01’
}

Please note that for the FME Server plugin to work properly, the scripts used must expose the following parameters:

  • opt_responseformat: FME parameter, managed internally by the plugin because it expects a return in json (html by default)
  • Perimeter: perimeter in WKT format, in WGS84, provided by the import connector. For example: POLYGON((6.295363612819898 46.32659377501397,6.288481575413728 46.65130021757865,7.055293317619941 46. 656470518789625,7.057591178865101 46.33173342736276,6.295363612819898 46.32659377501397))

  • Parameters: dynamic parameters provided in JSON format by the import connector. For example:

  • Product: GUID of the product to be exported, provided by the import connector. For example: a049fecb-30d9-9124-ed41-068b566a0855

Fixed remark plugin

Function Return
getCode REMARK
getLabel Remarque fixe
getDescription Ajoute une remarque pré-définie à l’élément de requête
getHelp Se référer directement au connecteur
getPictoClass Se référer directement au connecteur
getParams [
 {‘code’ : ‘remark’, ‘label’ : ‘Remarque’, ‘type’ : ‘multitext’, ‘req’ : ‘true’, ‘maxlength’ : 5000},
 {‘code’ : ‘overwrite’, ‘label’ : ‘Ecraser la remarque existante’, ‘type’ : ‘boolean’}
]

Below is an example of the corresponding settings (task_params attribute in the TASK table):

{
 ‘remark’ : ‘Les positions exactes des conduits doivent être vérifiées par sondage.\nVoir nos conditions sur http://laboite.ch/exploitation’,
 ‘overwrite’ : true
}

Operator validation plugin

Function Return
getCode VALIDATION
getLabel Validation opérateur
getDescription Demande à un opérateur de valider l’élément
getHelp Se référer directement au connecteur
getPictoClass Se référer directement au connecteur
getParams [
 {’code’: ‘valid_msgs’, ‘label’: ‘Modèles de remarque pour la validation’, ‘type’ : ‘list_msgs’, ‘req’ : false},
 {’code’: ‘reject_msgs’, ‘label’: ‘Modèles de remarque pour l’annulation’, ‘type’ : ‘list_msgs’, ‘req’ : false}
]

Below is an example of the corresponding settings (task_params attribute in the TASK table):

{
 ‘valid_msgs : ‘312,313,314’,
 ‘reject_msgs’ : ‘313,315’
}

Note: validation must be performed by one of the operators assigned to the process. It is therefore not necessary to specify an operator at the plugin level itself.

Cancelation Plugin

Function Return
getCode CANCELATION
getLabel Annulation
getDescription Annule le traitement et définit la remarque pour le client
getHelp Se référer directement au connecteur
getPictoClass Se référer directement au connecteur
getParams [
 {‘code’ : ‘reason’, ‘label’ : ‘Raison de l’annulation’, ‘type’ : ‘multitext’, ‘req’ : ‘true’, ‘maxlength’ : 5000}
]

Below is an example of the corresponding settings (task_params attribute in the TASK table):

{
 ‘remark’ : ‘Désolé, nous n'avons pas de donnée sur cette zone’
}

Mail notification plugin

Function Return
getCode NOTIFICATION
getLabel Notification email
getDescription Envoie une notification email personnalisable
getHelp Se référer directement au connecteur
getPictoClass Se référer directement au connecteur
getParams [
 {‘code’ : ‘emails’, ‘label’ : ‘Emails de destinataires, séparés par des points-virgules’, ‘type’ : ‘email’, ‘req’ : ‘true’, ‘maxlength’ : 255},
 {‘code’ : ‘subject’, ‘label’ : ‘Objet du message’, ‘type’ : ‘text’, ‘req’ : ‘true’, ‘maxlength’ : 255},
 {‘code’ : ‘body’, ‘label’ : ‘Contenu du message’, ‘type’ : ‘multitext’, ‘req’ : ‘true’, ‘maxlength’ : 5000}
]

Note: This plugin supports dynamic strings in its settings according to the following keywords:

  • {orderLabel}
  • {orderGuid}
  • {productGuid}
  • {productLabel}
  • {startDate}
  • {organism}
  • {client}

QGIS Server Atlas Plugin

Function Return
getCode QGISSERVERATLAS
getLabel Impression Atlas QGIS Server
getDescription Imprime les pages d’un Atlas QGIS Server touchées par le périmètre, en PDF
getHelp Se référer directement au connecteur
getPictoClass Se référer directement au connecteur
getParams [
 {‘code’ : ‘url’, ‘label’ : ‘Url de base QGIS Server, ‘type’ : ‘text’, ‘req’ : ‘true’, ‘maxlength’ : 255},
 {‘code’ : ‘template’, ‘label’ : ‘Template à utiliser pour le layout’, ‘type’ : ‘text’, ‘req’ : ‘true’, ‘maxlength’ : 255},
 {‘code’ : ‘path’, ‘label’ : ‘Chemin du projet QGIS’, ‘type’ : ‘text’, ‘req’ : ‘false’, ‘maxlength’ : 255},
 {‘code’ : ‘login’, ‘label’ : ‘Login distant’, ‘type’ : ‘text’, ‘req’ : ‘false’, ‘maxlength’ : 50},
 {‘code’ : ‘pass’, ‘label’ : ‘Mot de passe’, ‘type’ : ‘pass’, ‘req’ : ‘false’, ‘maxlength’ : 50},
 {‘code’ : ‘layers’, ‘label’ : ‘Layers à utiliser (séparation par des virgules)’, ‘type’ : ‘text’, ‘req’ : ‘false’, ‘maxlength’ : 255},
 {‘code’ : ‘crs’, ‘label’ : ‘CRS (Code EPSG)’, ‘type’ : ‘text’, ‘req’ : ‘false’, ‘maxlength’ : 50}
]

Below is an example of the corresponding settings (task_params attribute in the TASK table):

{
 ‘url’ : ‘https://monserveur.lan/qgis-server',
 ‘template’ : ‘myplan’,
 ‘path’ : ‘/etc/qgis-server/maps/world/world.qgs’,
 ‘login’ : ‘admin’,
 ‘pass’ : ‘password01’,
 ‘layers’ : ‘places,airports,water’,
 ‘crs’ : ‘EPSG:2056’
}

Technical details

Rules Management

The solution implements a syntactic language designed to interpret incoming requests and associate them with specific processes. Users can define rules consisting of one or more criteria, separated by a Boolean operator:

criterion1 and/or criterion2 and/or criterion3 and/or … and/or criterionN

Each criterion follows the following syntax:

<property> <operator> <value>

For example: productguid == “708e932b-81c3-2ce4-b907-ed07e61ac5f9”

Properties

The usable properties are listed in the table below. For each property, the type of operator that can be used (attribute/geographic) and the type of value to be entered (text/numeric/geometry) are indicated.

Property DB Field Description/Remark Operator Type Value Type
orderlabel p_orderlabel p_orderlabel of the request element Attribute Text
orderguid p_orderguid p_orderguid of the request element Attribute Text
productguid p_product_guid p_product_guid of the request element Attribute Text
productlabel p_productlabel p_productlabel of the request element Attribute Text
organism p_organism p_organism of the request element Attribute Text
client p_client p_client of the request element Attribute Text
tiers p_tiers p_tiers of the request element Attribute Text
tiersguid p_tiersguid p_tiersguid of the request element Attribute Text
perimeter p_perimeter Perimeter of the request element, i.e., the export polygon in WKT format Geographic Geometry
surface p_surface p_surface of the request element Attribute Numeric
parameters.xxx p_parameters.xxx Dynamic property of the request element. Replace xxx with the desired property (e.g. format, projection, etc.) depending on the import connector. Attribute Depending on the type of dynamic property: text or numeric

Operators

Two types of operators are possible: attribute-based and geographic, depending on the property used.

The table below contains a list of the attribute-based operators that can be used.

Operator Description/Remark
== The property is equal to the value
!= The property is different from the value
> The property is greater than the value
< The property is less than the value
>= The property is greater than or equal to the value
<= The property is less than or equal to the value
IN The property is present in a list of values (specified in parentheses, separated by commas)
NOT IN The property is not present in a list of values (specified in parentheses, separated by commas)

The table below contains a list of the geographic-based operators that can be used.

Operator Description/Remark
intersects The geometry contained in the property intersects the geometry passed as a value
contains The geometry contains the geometry passed as a value
disjoint The geometry is completely disjoint from the geometry passed as a value
equals The geometry is equal to the geometry passed as a value
within The geometry is included in the geometry passed as a value

Values

Depending on the property and operator, values can be of three types.

Value Type Description Example
Text Text to be enclosed in quotation marks "PDF"
Numeric Number (integer or decimal) 1234
Geometry Geometry converted to WKT format not enclosed in quotation marks POLYGON((6.82 46.39,6.92 46.39,6.92 46.19,6.92 46.19,6.82 46.39))
LINESTRING(6.82 46.39, 6.92 46.39, 6.92 46.19)
POINT(6.82 46.39)

Examples

Some typical examples of rules:

orderlabel == “92445” AND perimeter intersects POLYGON((6.82 46.39,6.92 46.39,6.92 46.19,6.92 46.19,6.82 46.39))

orderlabel == “92445” AND parameters.format == “PDF"

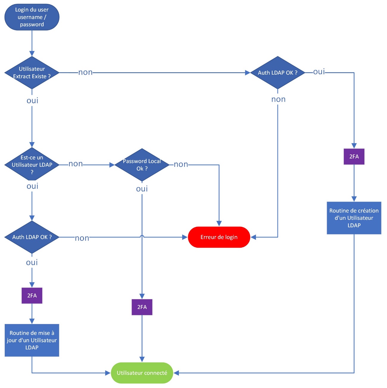
Authentication

There are two types of users:

  • LOCAL: users whose Extract database is the authentication source.
  • LDAP: users whose LDAP server is the authentication source.

To log in, LDAP users must be part of an Extract Admin or Extract Operator group in the LDAP directory.

If a user logs in to Extract with LDAP and is not present in the local database, they are created on the fly.

Each time an LDAP user logs in, their information is updated (name, email, role).

login-diagram

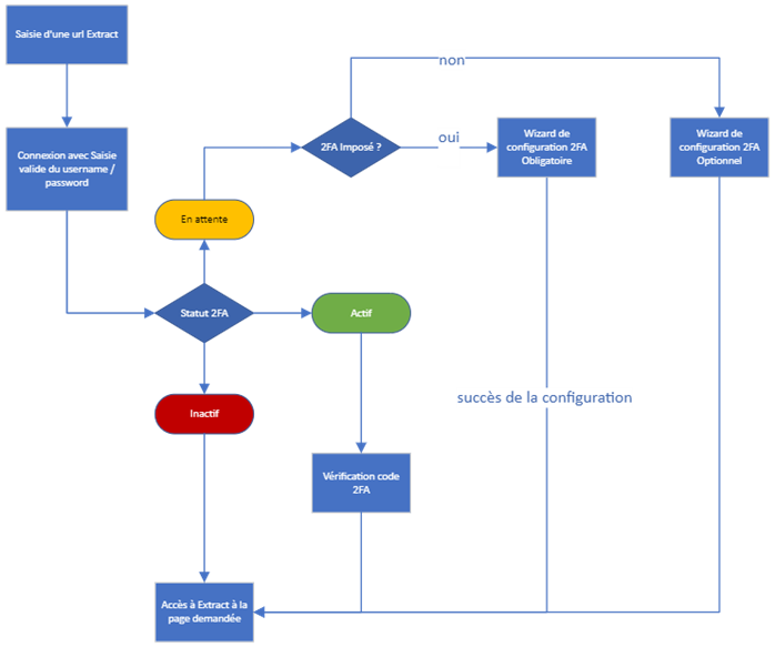
Google Authenticator 2FA operation

2FA-specific connection flow

2fa-connection-flow

2FA parameters modification (for your own account)

2fa-parameters-own

2FA parameters modification (of a user by an administrator)

2fa-parameters-admin

LDAP synchronization

It is possible to launch an LDAP synchronization (if LDAP authentication is enabled). This synchronization performs the following operations:

  • Creation of LDAP Users (accounts existing in the LDAP directory, not yet in the Extract database)
  • Updating the properties of existing LDAP users already in the Extract database (full name, email, role)
  • Deactivating LDAP users from the Extract database if they are deactivated or deleted from the LDAP directory

ldap-synchro